Predicting Human Behaviour in Investing
Theory
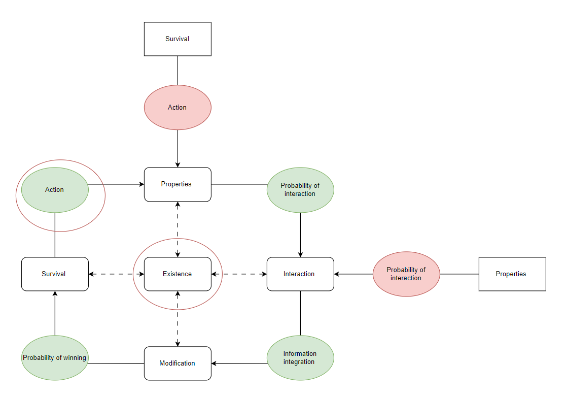
You can not predict the action of a human. It’s impossible. You can predict the existence of something that comes to be, through the actions of a human. In other words, through action you can work towards an existence. You can then look back and say that you predicted the behaviour of people that took action to create an existence.
This is exactly what the following chart predicts. Action (in green) is the driver for existence. Action (in red), is the reason why you can’t predict human behaviour directly. By focusing on action (in green) you can maximize the probability for an existence to be. At the same time action (in red) will always remain hidden and out of reach.

In investing, someone who is taking advantage of action (in green) is an activist. While other type of investors are succumbing to action (in red) and to probability of interaction (in red), an activist is someone who acts on what they believe. They do that to create value.
Activist investment firms are the only investment firms that can predict human behaviour.
Practice
The key for an activist investor to succeed is to act. The only way to keep acting consistently is to act towards the thing that you truly believe, that defines you, that makes you You. The activist investor believes in creating value for the customers and shareholders of the companies it invests in. How can the companies they invest in better serve the people they are meant to serve? Better serving will be reflected in the share price.
Example: An activist invests in companyX if they believe that through change within companyX they can create more value for companyX’s customers. More value for customers, means more value for them.
Why do they believe that they can identify actions that create more value for companyX’s customers?
Their is an infinity of ways to create value for customers. The probability that the current team has identified the best strategy to create value for customers is practically zero since there is an infinity of strategies. The activist then uses their best judgement and problem solving skills to drive action. They also use their resources by getting people involved that use their judgement and knowhow to create new and better action within companyX.


