If I Was an Activist Investor
My view on companies
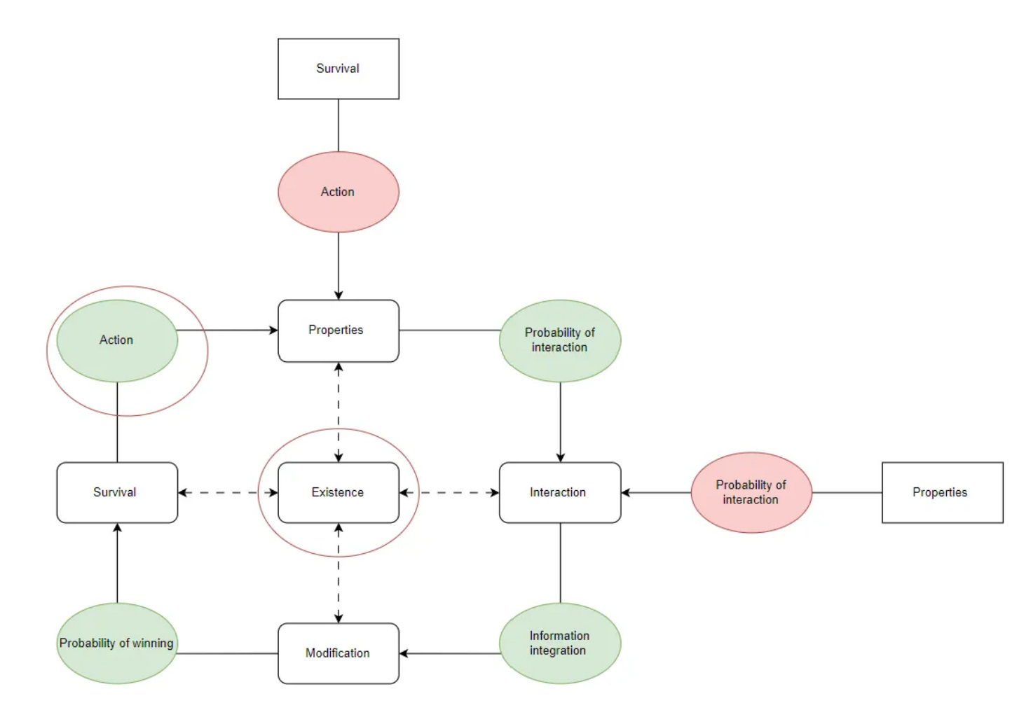
A company can only exist if it serves a want. The want and the people that have that want need to be clearly defined. The value of a company is reflected in how well the company serves what people want. Maximizing the service will maximize the value of the company.
The resulting value is split between the active people inside the company (lets call them workers) and the owners of the company. The active people should have as their sole goal to benefit directly or indirectly through their actions whomever the company serves. “How can we best act to serve the customer?”, should be the question to their actions. Active people should be rewarded proportionally to the service their actions provide to customers. The same goes for the owners, whether they act or not, they should only be rewarded proportionally to the service the company provides to customers. The owner’s reward could be a pay-out in dividends or capital appreciation through an increase in price of a company’s stock. The worker’s reward could be a salary or non-wage compensations.
Both should only be rewarded proportionally to how well the company serves the wants of its customers. Therefore, the main question we should try to answer when looking at the value of a company is: Does the company generate maximum value for its customers?
Value is:
value customers = value (workers + owner)
or
why (why the company takes action) = how (how the company takes action) + what (what actions the company takes)Creating value through action within a company
To increase the value of a company, we could create more value for customers by increasing the value the workers and the owners create. To do that we can redefine why we take action, how actions are taken or what actions are taken.
The value that results from actions, depends on the environment (external properties) a company operates in, what its capabilities (internal properties) are and the existence it’s aiming to achieve. As I explained in this post, linked to the chart below, there is a lot of randomness playing into the results coming from action, too.
So what can be changed: Why action is taken, how action is taken or what action is taken. By changing any of that we change the value created for the customer, which can then be translated into monetary value for the investor.
How can we make sure that action increases value for customers?
We can’t. Depending on each specific case and its properties we try to implement the right actions. That is where the freedom and art in activist investing comes in.
“If I was an activist investor”
The Problem I would solve
There are a lot of companies out there that don’t have to exist in the way they do. They don’t maximize the value they could create. And therefore, are not as valuable as they could be. That is due to, why the company does things, how it does things or what it does. That is is the problem I would aim to change.
Developing on why, what and how
As we have seen in our equation, changing why changes what and/or how. Changing what doesn’t directly impact how (and vice versa) but does change why after a while.
Why (goal): Why does a company does what it does. It’s mission, vision, problem it is solving, the want it is serving. Examples of remarkable actions taken to change the why: Berkshire Hathaway, IBM, Meta, Twitter.
What (strategy): What series of actions to the take to fulfil the why. It can be described as the company’s strategy. Examples of remarkable actions taken to change the what: Multiple of Carl Icahn’s deals.
How (tactic): How are actions executed, how much action is taken. These can be referred as tactics. Examples of remarkable actions taken to change the how: Instagram & WhatsApp purchase by Facebook, Twitter downsizing, Coinbase refocusing.
Activity
In the broadest sense I would build value with great businesses and fight bad businesses. The judge of what is good or bad would be my values, believes and convictions.
If I was in favour of the company, I would need to become the company to be able to act as the company. Then I could take action from within the company. I would do that by purchasing minor or major parts of the company and so become one of the owners of the company. In the case in which I wanted to act against the company, I could use outside pressure instead of becoming a direct owner of the company.
I would aim to find none obvious, unique and controversial opportunities, take bets and implement smart and creative solutions.
I would make money by changing the why, what or how of a company. By doing that in the right way I would increase or decrease the value of the company and make money for my company.
(Activity in one sentence: Buying public and private companies, and shorting companies.)
Value
Value for the companies I would invest in: By focusing on creating maximum value for the wants of their customers or potential customers.
Value for me, the active investor: By creating value for the companies I invest in, striving for excellence and long term success, following my believes. This way, as an investor I’m able to create real world tangible value.
Value for my investors: By being rewarded in providing the trust and the necessary financial resources for the active investor to operate.
Pursuing what makes me unique: my values, believes, convictions
Create strong relationships, it’s the only way. Don’t shy away from interaction: no matter if its conversation or confrontation. Be honest. Face threats. Be courageous. Create value for people, for the world.
I like going against the flow. I like new. I like bringing joy to people. I like discovering. I like controversial. I like challenges. I like winning. I like passionate work. I like adding of my own. I like coming up with my own ideas. I like to act out what I believe in.
I want to wake people up. Make them think about how they can make the world better, take action, change things to the better. Whatever they believe it might be. I want to show the example through actions not words. Because we can’t improve the world by complaining instead of taking actions.
Ethical considerations
Everyone does what they believe to be the best thing to do. And so, things will play out the way they do. We can’t control these things. We need to focus on our own believes, think about them, and refine them by carefully looking at the world around us. Act accordingly in the world.



